网站首页
学校概况
校园资讯
安全管理
党团工会
部门信息
教育科研
文明创建
教师频道
学生园地
图片中心
阳光心苑
教学诊断与改进
教学诊断与改进
首页
>
部门信息
>
招生就业
站内搜索:
招生就业
党政办
学生处
教务处
后勤处
实习实训
招生就业
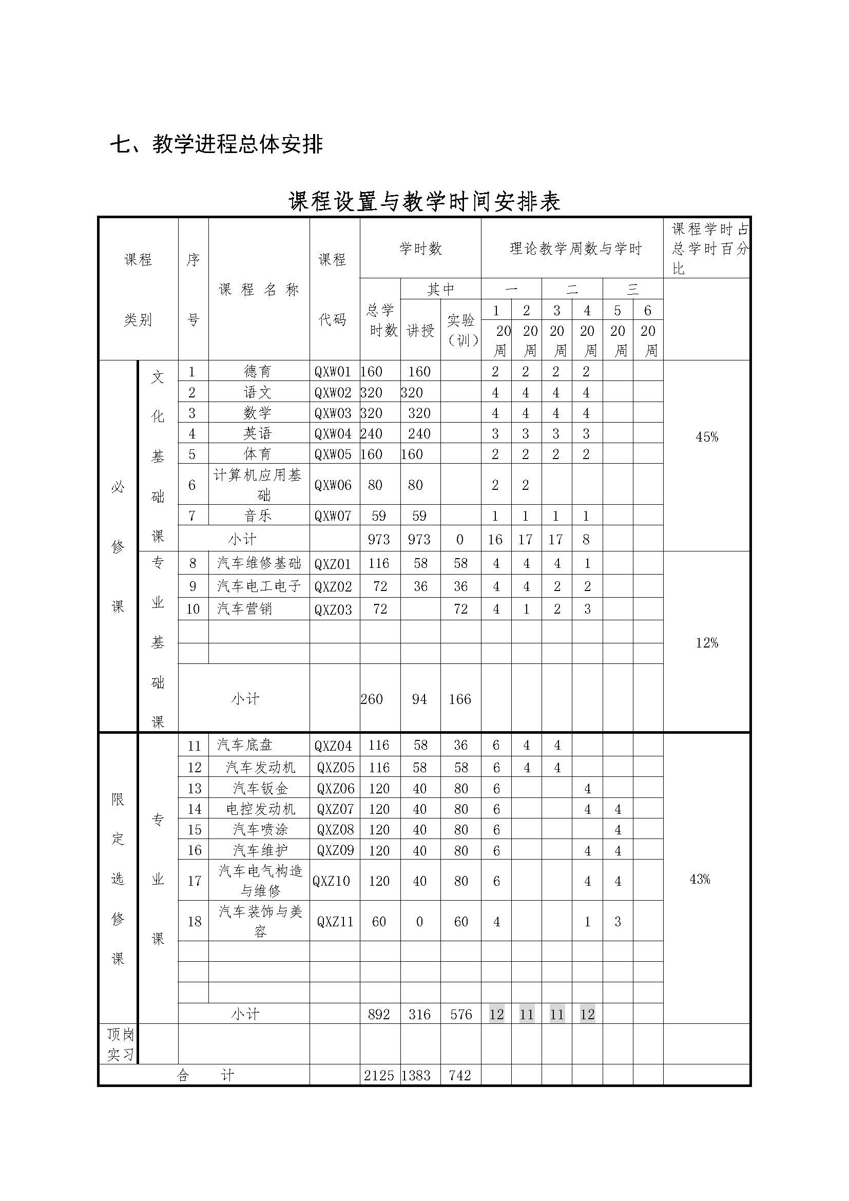
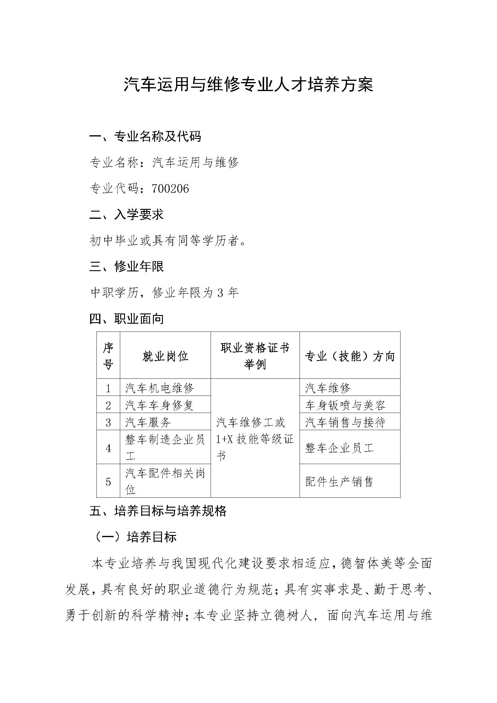
济源职业技术学校汽车运用与维修专业人才培养方案
来源:
发表时间: 2022年09月20日
编辑:
浏览次数:
281
分类 :
招生就业
←
济源职业技术学校工艺美术专业人才培养方案 (2021 年修订)
济源职业技术学校电子商务专业人才培养方案
→
地址:河南省济源市黄河大道与东环路交叉口 邮编:459000
联系电话:0391-8320518
Email:jyzzbgs@163.com
Copyright © 2013-2015 济源职业技术学校 All Rights Reserved
网站备案/许可证号:豫ICP备11022418号-1
微信扫一扫
微博关注